今天是:

科研活动

科研动态

当前位置: 首页 >> 科研活动 >> 科研动态 >> 正文

数学与计算机工程系教师获批2024年自治区自然科学基金

作者:解迎东     来源:三亿     编辑: 解迎东    审核人: 乌云高    点击:

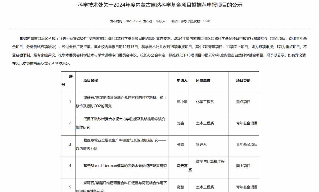
近日,内蒙古自治区科技厅公布了2024年度自治区自然科学基金立项名单,数学与计算机工程系共获批3项,项目经费共30万元。

我系高度重视基础研究,始终坚持“提早谋划、精准辅导、全程服务”的工作思路。本轮申报自2023年11月启动,最终限额推荐4项,获批3项,立项率达75%。下一步,我系将继续加强基础研究组织与服务,完善科研团队建设,为后续高水平项目申报奠定坚实基础。

数学与计算机工程系

2024年12月23日

编辑:解迎东

一审:乌云高

二审:张云飞

终审:金涛